Magic Chef 9875VVV Timer Repair

What is the timer/clock part number for the Magic Chef 9875VVV Range?

Timer part number 7601P233-60 for Magic Chef 9875VVV

The 9875VVV Range uses timer part number 7601P233-60.

Do you have a failed Magic Chef 9875VVV control panel? Click here:

Request Appliance Timer Service

We can repair or replace your faulty Magic Chef 9875VVV timer.

9875VVV are also sometimes referred to using these Alternative Names/Model numbers

Maytag 9875VVV Range, Whirlpool 9875VVV Range

9875VVV Schematic and Wiring Diagrams

Control panel Parts diagram
9875VVV Range Control panel Parts diagram
Internal controls Parts diagram
9875VVV Range Internal controls Parts diagram
Oven Parts diagram
9875VVV Range Oven Parts diagram
Body Parts diagram
9875VVV Range Body Parts diagram
Door Parts diagram
9875VVV Range Door Parts diagram
Door (ser. pre. 15) Parts diagram
9875VVV Range Door (ser. pre. 15) Parts diagram
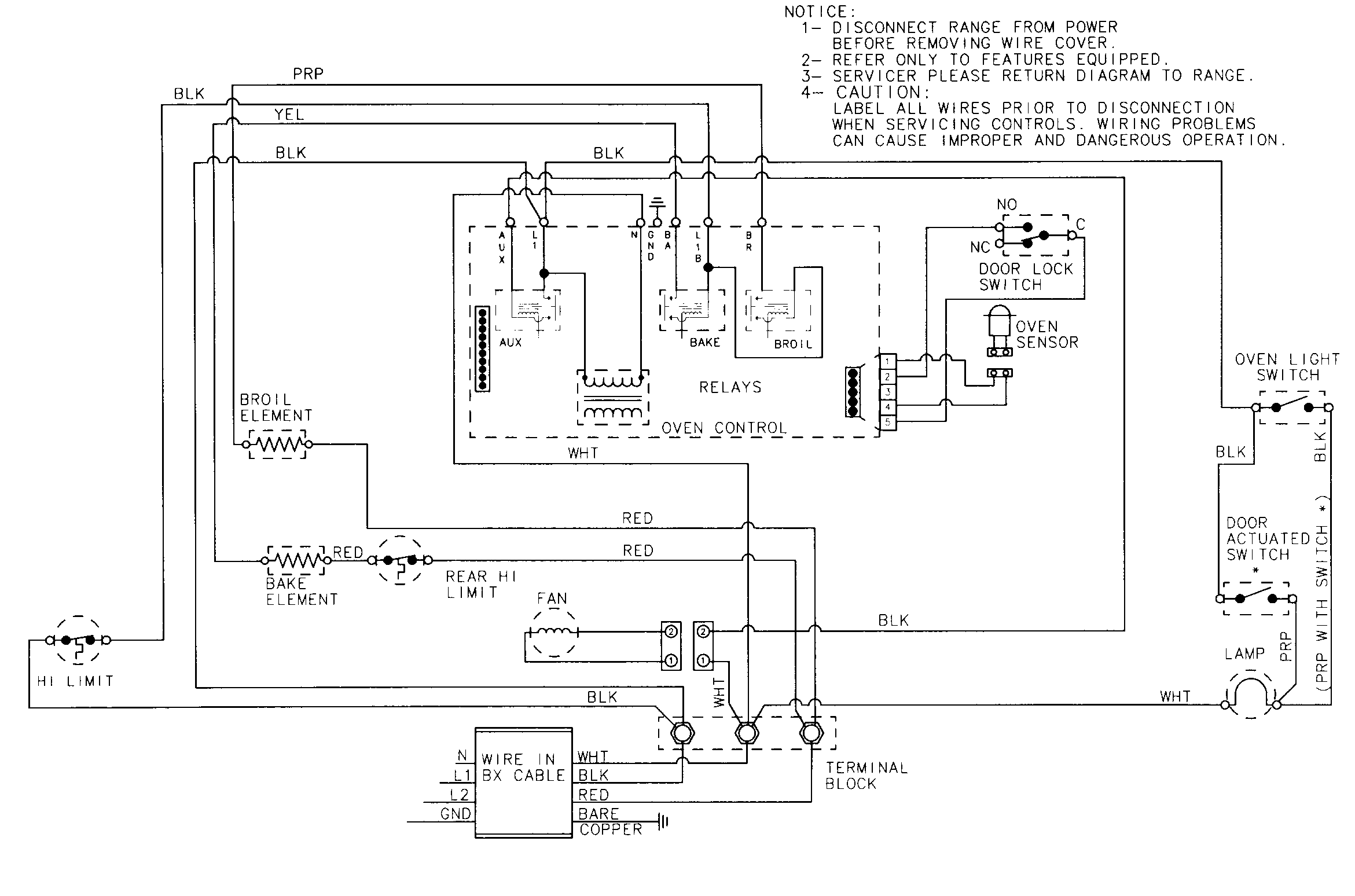
Wiring information Parts diagram
9875VVV Range Wiring information Parts diagram

Recent Service Requests

CityProblem DescriptionResolution
Calgary, AlbertaIf you try a bake or broil function, the broiler element is on solid, then you get the F2 error code.Repaired
Friendswood, TexasDisplay intermittently went dark and then stopped working; oven could still work, just no longer displayed so did not know temperature/time/etc.Repaired
Nettleton, MississippiNo display. Oven does not workBeyond Repair
Nettleton, MississippiNo display. Oven does not workBeyond Repair
Cumming, GeorgiaDisplay is blank some of the time and partially lit sometimes. When lit, it responds irratically when you attempt to set the clock and/or temp.Repaired

Common problems for Magic Chef 9875VVV Timer Repair

Are you encountering a similar problem as them? Contact us now and we will try to help you fix your 9875VVV timer-related problem.
I have a Magic Chef Electric Oven Model 9875VVV. The Temperature consistency has always been off by at least 50 degrees (checked against an oven thermometer placed inside the oven), and the other day the wife was baking something and it just jumped up to like 500 something degrees and burned what she was cooking. Now it won't even get up to 200 degrees. I think that the baking element actually "burned out" at that moment. Am I correct in this thinking?
I have a Magic Chef wall oven model 098 75vvv. The bottom element stopped working which I replaced and still does not work.
Hi there! We recently purchased an older home with used but decent appliances. We have a Magic Chef Oven model #9875VVV. However, in the middle of baking cookies today. The oven shut off, and the control panel blank. The oven light turns on, so the oven has power, but, the control panel is not lit, nor reacts. We tried a circut breaker flip, but to no avail. We are wondering if this is an easy fix, or bigger? We had planned to eventually replace anyway, but are not yet ready to start our kitchen remodel. Thoughts, help? Cookies are waiting ;-) Thanks, K Las Vegas